Inequalities between distortion metrics

General discussion of map projections.
Post Reply
brsr
Posts: 11
Joined: Sat May 22, 2021 5:25 pm

Inequalities between distortion metrics

Post by brsr »

Milnor, J. (1969). A Problem in Cartography. The American Mathematical Monthly, 76(10), 1101–1112 includes this statement. For a map projection whose domain is a circle of radius alpha, this inequality holds:
  • alpha/sin alpha <= max a/min b
where max a is the maximum scale across the domain, and min b is the minimum scale across the domain. By scale, this means the ratio of the distance between two points on the sphere and the corresponding two points in the plane, so max a bounds the usual differential max scale at a point from above, and min b bounds the min scale at a point.

Can I use this to find a relationship between area flation and maximum angle deformation at a point? I haven't been able to get anything useful from this. Are their other inequalities I could use?
Milo
Posts: 297
Joined: Fri Jan 22, 2021 11:11 am

Re: Inequalities between distortion metrics

Post by Milo »

brsr wrote: Mon Oct 18, 2021 5:32 pmMilnor, J. (1969). A Problem in Cartography. The American Mathematical Monthly, 76(10), 1101–1112 includes this statement. For a map projection whose domain is a circle of radius alpha, this inequality holds:
  • alpha/sin alpha <= max a/min b
where max a is the maximum scale across the domain, and min b is the minimum scale across the domain. By scale, this means the ratio of the distance between two points on the sphere and the corresponding two points in the plane, so max a bounds the usual differential max scale at a point from above, and min b bounds the min scale at a point.
This seems like it's identical to the usual definition in terms of Tissot indicatrices: "max a" is the largest semimajor of any Tissot indicatrix, "min b" is the smallest semiminor of any Tissot indicatrix. (At least, those are the terms I'm used to thinking in.)
brsr wrote: Mon Oct 18, 2021 5:32 pmCan I use this to find a relationship between area flation and maximum angle deformation at a point? I haven't been able to get anything useful from this. Are there other inequalities I could use?
Flation is equal to the product of the semimajor and semiminor axes at that point, while angle deformation is given by the ratio of the semimajor and semiminor axes at that point.

Clearly, "max a/min b" is an upper bound on the angle deformation of the projection. However, it is not a strict upper bound, since the "max a" and "min b" can be located at different points. It being an upper bound is also not useful, since the formula you cite gives a lower bound on the value of "max a/min b", and knowing a lower bound on an upper bound is pretty pointless.

Likewise, "(max a)^2" is a (non-strict) upper bound on the map's flation, and "(min b)^2" is a (non-strict) lower bound on the map's flation, hence "(max a/min b)^2" is an upper bound on the ratio of flation between two points. Again, knowing a lower bound on an upper bound is not particularly useful.

If you know a little more about the projection, you can do better. If the projection is specifically conformal, then you know that the semimajor and semiminor axes at each individual point are equal, and so "(max a/min b)^2" is actually an exact value for the maximum ratio of flation, rather than merely an upper bound. If the projection is specifically equal-area, then you know that the largest semimajor and smallest semiminor axes are measured at the same point, and so "max a/min b" is a strict upper bound for the map's angle deformation, that is actually found somewhere on the map.
brsr
Posts: 11
Joined: Sat May 22, 2021 5:25 pm

Re: Inequalities between distortion metrics

Post by brsr »

Milo wrote: Mon Oct 18, 2021 7:56 pm This seems like it's identical to the usual definition in terms of Tissot indicatrices: "max a" is the largest semimajor of any Tissot indicatrix, "min b" is the smallest semiminor of any Tissot indicatrix. (At least, those are the terms I'm used to thinking in.)
It's more general than Tissot. The axes of a Tissot ellipse are the differential scale at a given point. In Milnor's paper, he's considering the scale between any two points on the map. It probably comes out the same if you take the limit as those points come infinitesimally close, handwave handwave, but it allows for projections that aren't everywhere differentiable. It probably winds up being a mostly technical distinction.

Let me explain what prompted this. Here is a plot of the maximum omega and flation ratio of max flation to min flation for some circular projections over a hemisphere. (Pardon the crap Google Sheets screenshot.) The stereographic, equidistant, and Lambert equal-area projections are labeled, and the rest are general perspective projections with the perspective parameter varying from -1 (stereographic) to -2. (Gnomonic and orthographic aren't included because they have infinite and zero (respectively) flation at the boundary of the hemisphere, so they're literally off the chart.) The general perspective projections form a nice curve, and then equidistant and equal-area sit below them a little.
Screen Shot 2021-10-21 at 7.47.49 PM.png
The equidistant projection achieves the bound from Milnor's paper. Interestingly, the Lambert equal-area projection and the general perspective projection with parameter -2 have the same a max a/min b, despite having a different flation ratio.

So here's the question: given the region to be projected and the max omega for a projection over that region, what's the lowest the flation ratio can be? Or vice versa. My guess is that there's some curve passing through the points for the stereographic projection and Lambert equal-area projection, maybe also passing through the point for equidistant, and bounding everything else from below. The conformal projection is unique because complex analysis, so that's definitely on the curve. Referring back to daan's comparison of the Lambert equal-area and the Wiechel equal-area projection, you can do worse than Lambert for equal-area circular projections, but I don't think you can do better.

Like you I'm really interested in polyhedral projections, but this seemed like an easier place to start :)
You do not have the required permissions to view the files attached to this post.
Milo
Posts: 297
Joined: Fri Jan 22, 2021 11:11 am

Re: Inequalities between distortion metrics

Post by Milo »

brsr wrote: Thu Oct 21, 2021 4:28 pmIt probably comes out the same if you take the limit as those points come infinitesimally close, handwave handwave, but it allows for projections that aren't everywhere differentiable.
Yeah, yeah. Though while I've toyed with a couple of non-differentiable projections on a lark, I don't think they have much practical purpose.

...Actually, no. Interruptions matter. If you just compare distance-on-sphere to distance-on-plane, then for a full-globe projection, the "distance-on-sphere" of two points on opposite sides of the interruption will be very small, but the "distance-on-plane" will be very large. Thus, it will approach infinite "scale" according to the two-point definition, even though it need not mean an infinite semimajor axis (for example, the Eisenlohr projection has finite Tissot indicatrices everywhere).
brsr wrote: Thu Oct 21, 2021 4:28 pmInterestingly, the Lambert equal-area projection and the general perspective projection with parameter -2 have the same a max a/min b, despite having a different flation ratio.
However, the general perspective projection with height -2 isn't simply worse than the equal-area projection. While it has the same worst-case angle distortion as the equal-area projection (when cut off to one hemisphere), it has strictly milder angle distortion everywhere between the center and the edge (in return for, of course, not being equal-area).
In fact, it is the unique perspective projection that lies "between" the azimuthal equal-area and equidistant projections. (Heights between -2 and approximately -1.451 will "cross" the equidistant projection in a certain sense. Heights between -2 and -3 will "cross" the equal-area projection.)
brsr wrote: Thu Oct 21, 2021 4:28 pmSo here's the question: given the region to be projected and the max omega for a projection over that region, what's the lowest the flation ratio can be? Or vice versa. My guess is that there's some curve passing through the points for the stereographic projection and Lambert equal-area projection, maybe also passing through the point for equidistant, and bounding everything else from below. The conformal projection is unique because complex analysis, so that's definitely on the curve. Referring back to daan's comparison of the Lambert equal-area and the Wiechel equal-area projection, you can do worse than Lambert for equal-area circular projections, but I don't think you can do better.
Hmm.

Suppose that you know that for every point on a projection, 1 <= a/b <= max_ratio. You also know that min_flation <= a*b <= max_flation.

Then you know that sqrt(min_flation) <= a <= sqrt(max_flation*max_ratio), and sqrt(min_flation/max_ratio) <= b <= sqrt(max_flation).

Therefore, max_a/min_b <= sqrt(max_flation/min_flation)*max_ratio.

Your original post gave a lower bound of alpha/sin(alpha) <= max(a)/min(b), and furthermore you now suggest you're most interested in the case of alpha=pi/2. Then this gives: sqrt(max_flation/min_flation)*max_ratio >= pi/2. This isn't a sharp bound, though, since both the stereographic and equal-area projections only manage sqrt(max_flation/min_flation)*max_ratio = 2. The equidistant projection has (pi/2)^1.5, which is very slightly smaller than 2 (about 1.9687).

We might be able to do a little better. All of the common azimuthal projections have one of min_flation or max_flation at the center, and the other at the outermost edge. Furthermore, for projections that lie "between" the stereographic and equal-area (exempting the orthographic projection, which is not optimal), it will be min_flation at the center, and max_flation at the edge. max_ratio will also lie at the edge. Let's pretend we can assume that these properties extend to all optimal projections. Then we can narrow our constraint on b down to min(sqrt(max_flation/max_ratio), sqrt(max_ratio/max_flation)) <= b <= max(sqrt(max_flation/max_ratio), sqrt(max_ratio/max_flation)). Therefore, max_a/min_b <= max(max_flation, max_ratio) (this is an equality for the equal-area and equidistant projections, but not for the stereographic), so for hemispheres, at least one of max_flation or max_ratio must be >= pi/2. This still isn't a sharp bound, but it does prove that no projection can be strictly better than the equidistant projection at both angles and areas. This means that it almost certainly also isn't possible to be partially better than the equidistant projection (better in one aspect, tied in the other).

While clearly some projection must be optimal for each choice of max_ratio, it looks like it'll take a little more than just that one little max_a/min_b >= alpha/sin(alpha) bound to prove it.

An interesting factoid that might or might not be a coincidence: the equal-area, equidistant, and stereographic projections all satisfy the formula:
f'(x) = cos(x/2)^k
for the equal-area projection: k = 1
for the equidistant projection: k = 0
for the stereographic projection: k = -2
The only other value of k where this admits a simple solution is -1, where f(x) = 2*mercator(x/2) = 2*atanh(sin(x/2)) = 2*asinh(tan(x/2)) = etc.
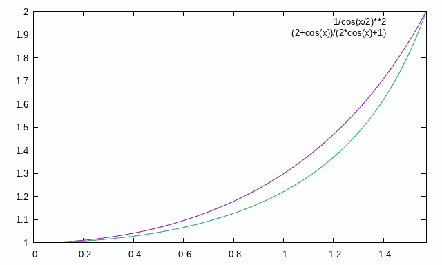
a = 2*mercator(x/2)/sin(x)
b = 1/cos(x/2)
max_flation/min_flation = ln(3+2*sqrt(2))*sqrt(2) = 2.4929
max_ratio = ln(3+2*sqrt(2))/sqrt(2) = 1.24545
omega (ugh) = 2*asin((2*ln(sqrt(2)+1) - sqrt(2)) / (2*ln(sqrt(2)+1) + sqrt(2))) = 0.22
This does turn out to be better than the curve given by the general perspective projections.
You do not have the required permissions to view the files attached to this post.
daan
Site Admin
Posts: 1020
Joined: Sat Mar 28, 2009 11:17 pm

Re: Inequalities between distortion metrics

Post by daan »

Milo wrote: Thu Oct 21, 2021 10:52 pm An interesting factoid that might or might not be a coincidence: the equal-area, equidistant, and stereographic projections all satisfy the formula:
f'(x) = cos(x/2)^k
for the equal-area projection: k = 1
for the equidistant projection: k = 0
for the stereographic projection: k = -2
The only other value of k where this admits a simple solution is -1, where f(x) = 2*mercator(x/2) = 2*atanh(sin(x/2)) = 2*asinh(tan(x/2)) = etc.
Quick question: k = 2 is also simple (albeit uninteresting) solution; did I miss something here? (k = 2 yields f′(φ′) = sin(φ′)/2 + φ′/2 with φ′ being your x, which is the colatitude). There are other integer powers for k that yield “simple”, closed-form solutions. I don’t think there are any fractional powers that don’t involve Jacobi elliptic functions or worse, but I wouldn’t know how to prove it.

Cheers,
—daan
Milo
Posts: 297
Joined: Fri Jan 22, 2021 11:11 am

Re: Inequalities between distortion metrics

Post by Milo »

daan wrote: Sun Jul 03, 2022 2:11 pmQuick question: k = 2 is also simple (albeit uninteresting) solution; did I miss something here?
No, I'm pretty sure I'm the one who missed something this time.

Or maybe I had an unreasonably strict definition of "simple" when I posted that. In any case, Maxima will happily integrate arbitrary integer values of k.

I probably just didn't think to try it, though. Azimuthal projections outside of the [equal-area, stereographic] interval will always be worse at both at area and angle distortion than ones inside it, so they're useless for BRSR's search for "Pareto-optimal" projections.
quadibloc
Posts: 338
Joined: Sun Aug 18, 2019 12:28 am

Re: Inequalities between distortion metrics

Post by quadibloc »

Milo wrote: Thu Oct 21, 2021 10:52 pmYeah, yeah. Though while I've toyed with a couple of non-differentiable projections on a lark, I don't think they have much practical purpose.
I'm not fond of them myself, but there is at least one common example of such a projection: Goode's Homolosine projection.
Post Reply